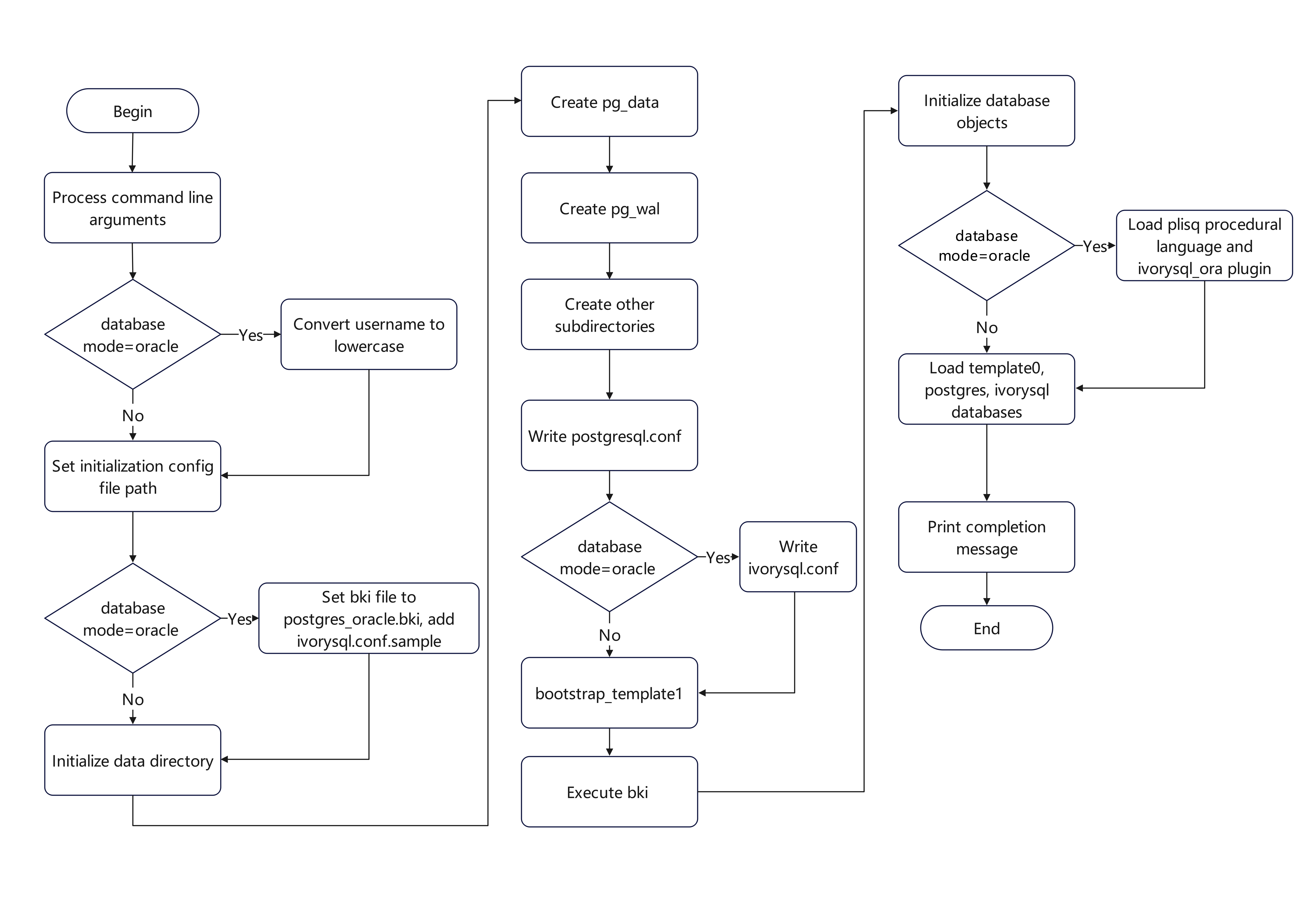
initdb Process
IvorySQL supports two database modes during the initialization process:
-
PG Mode: Maintains compatibility with native PostgreSQL.
-
Oracle Mode (default): Provides Oracle syntax compatibility and enhanced features.
Users can specify the initialization mode using the initdb command parameters to meet compatibility requirements for different scenarios.
1. Parameter Parsing and Processing
During the initial phase, initdb parses the input command-line parameters.
Parameter |
Description |
Options |
Default Value |
-m |
Specifies the database mode |
oracle/pg |
oracle |
-C |
Sets the case conversion mode for Oracle compatibility |
interchange/normal/lowercase |
interchange |
Parameter Parsing Workflow:
1.Inherits PostgreSQL’s existing parameter processing mechanism.
2.Adds parsing logic for the mode selection parameter -m.
3.Introduces a processing module for the case conversion parameter -C.
2. File Path Initialization
The setup_data_file_paths() function is executed to configure critical file paths:
if (DB_PG == database_mode)
set_input(&bki_file, "postgres.bki");
else
set_input(&bki_file, "postgres_oracle.bki");
Path Verification Mechanism:
1.Verifies the existence of the BKI files (postgres_oracle.bki / postgres.bki).
2.Confirms the availability of the configuration file templates.
3.Establishes the system directory structure corresponding to the database mode.
3. Data Directory Initialization Process
The core initialization operations are performed by the initialize_data_directory() function:
3.1. Directory Structure Creation
Calls create_data_directory() to create the main data directory (PGDATA).
Uses create_xlog_or_symlink() to establish the WAL log directory.
Iteratively creates standard subdirectories such as base and global.
3.2. Configuration File Initialization
Calls set_null_conf() to create an empty postgresql.conf file.
In Oracle mode, additionally creates the ivorysql.conf configuration file.
Calls setup_config() to write configuration information to postgresql.conf. In Oracle mode, additional configuration information is written to ivorysql.conf.
3.3. Template Database Bootstrapping
Executes bootstrap_template1() to load the corresponding BKI file and initialize the template1 template database.
IvorySQL additionally sets the database mode (oracle/pg) and case conversion mode for the template1 template database.
load_plisql(): Installs the PL/iSQL procedural language for Oracle PL/SQL compatibility.
load_ivorysql_ora(): Loads the core Oracle compatibility layer extension.
make_ivorysql(): Creates the default ivorysql database.